SAGE extends traffic signal capability to help make commuting easier
SAGE Automation continues to build its transport offering, further complementing the release of data capture devices with new initiatives in traffic...
SAGE Automation : Feb 7, 2019
6 min read
We’ve been beating the industry 4.0 drum loudly to our clients for some time. And for good reason – we’ve seen first-hand how clients are benefiting from increased visibility, data probity and response time across utilities, transport, and smart manufacturing.
With so many industry 4.0 capabilities delivered to our clients – we wanted to lead by example and integrate industry 4.0 improvements into our own Manufacturing Facility. The results have been astounding.
We’ve reduced margin for error, sped up production time, and grown our capability to take on larger orders in less time.
Read the news story: ‘Digital twin’ optimises SAGE manufacturing in industry 4.0 initiative
Importantly, we were able to achieve much of this through a partnership with a cross-disciplinary, industry-research collaboration with the University of Adelaide.
Two final year honours students worked under our Manufacturing Operations Manager Sam Koulianos to deliver ‘Phase 1’ of SAGE’s Industry 4.0 Manufacturing strategy.
The students, Electrical and Electronic Engineering student Henry Clayden-Rose and Mechatronic Engineering student Thomas Jolley, ranked in the top three in their category for the project at Ingenuity, Adelaide University’s final Year Project event.
We asked them how they did it, and what lessons other manufacturers can learn from the process:
SAGE understood that a lot could be gained from streamlining its own manufacturing process to deliver more certainty to its clients. So its initial goal was to identify areas for improvement and find out which industry 4.0 enablers were the right fit.
“Industry 4.0 is an abstract framework with many arms, affecting every area of society from products, business, systems, and people. The common mistake can be for a company to look at a technology and say ‘we need that’ without identifying their problems and choosing a solution that is unique to that.” – Thomas Jolley.
First, for those that don’t know, SAGE has a manufacturing line of business that manufactures electrical panels, power distribution boards, and control panels that are used by industrial clients in utilities, defence, manufacturing, transport and resources sectors.
Essentially these panels contain the ‘brains’ that control many automated process such as your manufacturing conveyor lines or display travel messages on smart road signs.
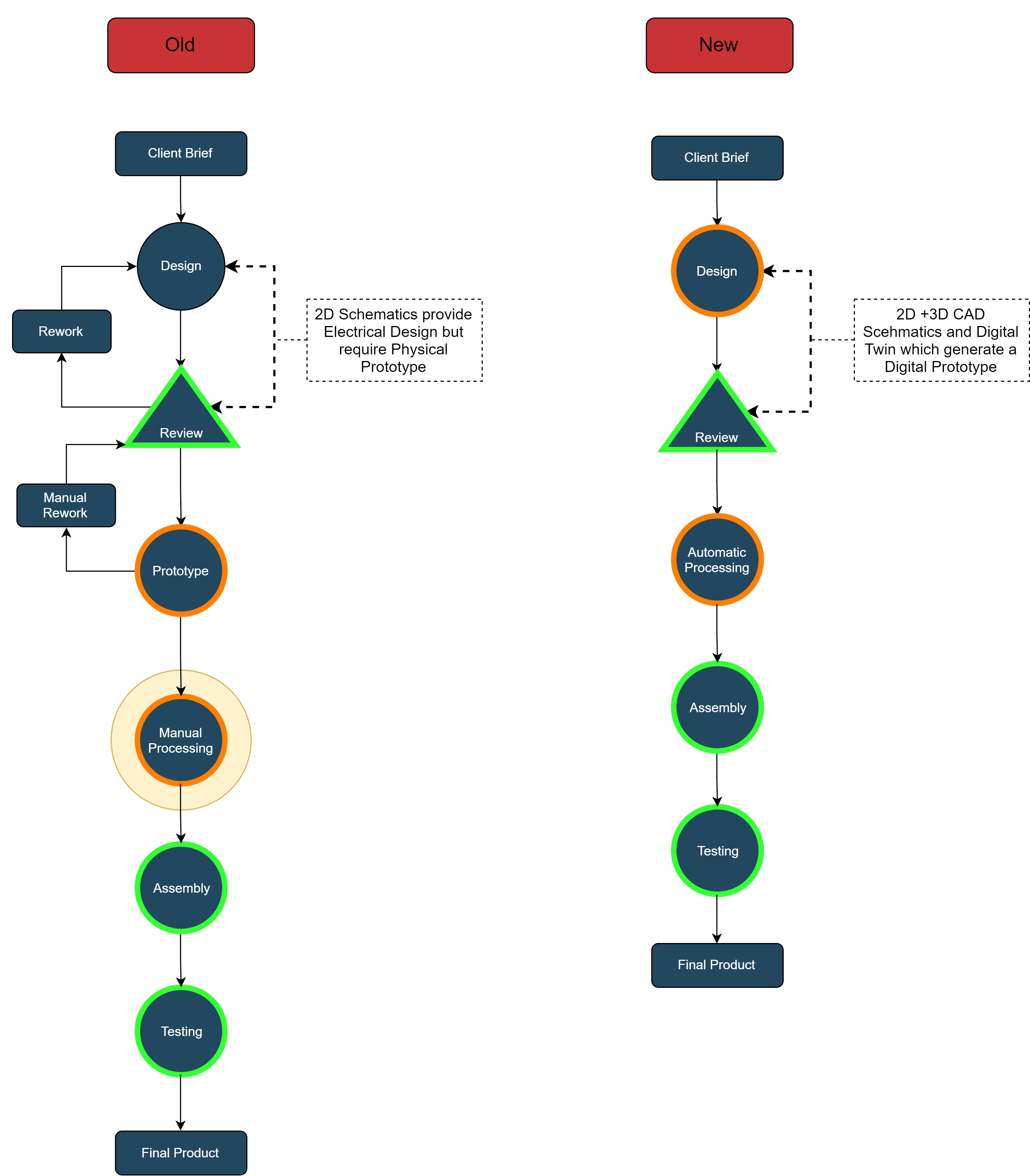
Our work focused on just one product: the wiring component of a standard control panel build. We looked at the entire process from customer order, design, review, procurement, prototype, build, testing and send off.

First, we did some research and benchmarking across the world in industry 4.0 and digitisation. Then we analysed SAGE’s manufacturing process and completed value stream mapping.
SAGE had already made the decision to introduce 3D CAD and our research and process confirmed that this approach would bring the most value. We developed a proof of concept and roll-out strategy to integrate the ‘digital twin’ and 3D CAD into its control panel manufacturing process.
The digital twin is basically a replica of a physical product or system, and behaves in the exact way the physical object would.
Previously the control panel design and build process involved some manual processes such as building a prototype, then manually measuring and cutting hundreds of electrical wires based on this prototype. The electrical technicians also worked from printed documents and there were some inefficiencies in the review feedback loops.
The digital twin removed the need to physically build a prototype on which to base production. But it did so much more. It also removed several wastes, clarified design up front, and gave more transparency to the process and end product.
The new process will also include a looming and cutting machine that will receive orders from the digital twin and cut and label them, ready for the assembly stage. This removes room for error, manual handling and idle time between design and assembly.
Here's a basic before and after process flow chart:

This kind of process is probably very familiar to a lot of manufacturing managers or quality and lean improvement managers out there.
There’s some waste in the process, including:
There’s a few but broadly clients can now expect more:
Good question. At its core Industry 4.0 is about integrating data from different systems or departments and using this to create efficiencies. It’s also about improving processes and removing waste through the use of technologies, data centralisation and digitisation.
This project has created a paperless process, central version of truth, broken departmental silos and removed waste from the process using the digital twin and big data.
In part. We developed the proof of concept and roll out strategy, so now SAGE is integrating the new process into the current way of doing things. This involves training for its staff on the new cutting machine, design process and working from digital drawings versus the physical prototype.
SAGE will continue to work with Adelaide University on more research and development and will support three more student projects for Phase 2 next year.
We’ve learnt that you can’t jump from point A – Z instantly.
We need to lay out different milestones and contingencies to allow the business to integrate the change smoothly. For example we’ve got strategies around what happens if the wire cutting machine doesn’t behave in the way we expected, so we can still use the digital twin but not the machine and so on.
Planning for all scenarios and work scale: A new wire processing machine and barcode scanner will replace the manual cutting of wires, and be available to use for smaller orders, or when the large, fully automatic wire looming machine isn't available.
Getting to know the people behind the work
Why did each of you pursue your engineering degrees and what do you enjoy about your chosen career path?
Thomas: I had an interest in control systems and the physical world and how it gives you the ability to make a difference through building and designing systems and products. My family are mostly engineers and my cousin did mechatronics so it was a natural choice. Mechatronics is good because you get to know a bit about everything as it combines mechanical, electrical and computer sciences.
Henry: I actually didn’t want to be an engineer to begin with. I wanted to be an optometrist due to my background knowledge around eyesight. I had spontaneous retinal detachment in both my eyes when I was 8 years old, leaving me with limited vision. However, I was told I couldn’t pursue the field of optometry due to my limited eyesight. So I chose engineering based on my subjects and my drive to somehow impact people’s lives through Science Technology, Engineering and Maths [STEM].
The more I did the degree, the more I realised I wanted to use it to impact people’s lives and make positive physical change to the world. This is what has drawn me to SAGE and the work it’s doing in transport and accessibility. I can’t legally drive due to my eyesight, so I’m very interested in helping people get from A to B through smart transport solutions like Matilda.
Nukon is joint venture between the world of optimisation and automation. our parent company, SAGE Automation, is a leader in the operations market, while NUKON has fast established an outstanding reputation in the manufacturing data, intelligence andimprovement area.
This meeting of minds means we can now bridge the gaps between the different silos within our client businesses, bringing visibility, unity and breakthrough improvements right across our clients' businesses.
SAGE Automation continues to build its transport offering, further complementing the release of data capture devices with new initiatives in traffic...
In the world of smart cities, the future is now. That means making the dream of an accessible, all-inclusive public environment a reality – in our...
As the implementation of industry 4.0 technologies becomes a reality for more and more manufacturers, the full potential benefits these advancements...